楊董開講 2021-08-05 撰文/360d
「用對人」,企業價值創造的大學問!(人才篇)
所有企業在需要用人時,都希望如伯樂一樣能夠找到值得投資的千里馬,故首要條件就是先「找對人」!
所有企業在需要用人時,都希望如伯樂一樣能夠找到值得投資的千里馬,故首要條件就是先「找對人」!但若只是「找對人」恐怕還不夠,更重要的是要「用對人」:能夠將「對的人」留下來與企業一起共同打拚,讓人才發揮潛能及專長,才是企業價值創造的重要關鍵。
從 「人力資源價值鏈」談起
在之前的文章中曾提到,企業招募員工時應有計劃地建構人力資源價值鏈(如下圖),並應就企業的戰略與商模,引導組織順暢運作,再以「職務」為核心,開展「徵才(徵、募、選) – 用才(育、用、輔) – 展才(評、留、展)」三大階段/九大動作的有效實踐,其中尤以「用才階段」是創造人力資源價值的核心關鍵。

然而,人是相當複雜的動物,人才的潛能應該如何開發?人才的價值應該如何創造?這對企業經營管理者及人資主管們都是一門極負挑戰的大學問!
回溯人才盤點下的人才三大分類/五大分群


接續前一講我們曾提到「企業『找對人』的八大構面」以及「組織成員常態分配與特徵描述」的三大分類(如上列兩張圖片所示),顧問們在實際執案的過程中可依據這些構面又將人才再細分成五大分群,也就是將「可被形塑的人」於人才盤點後再細分為「可培育的人-須驅動的人-待調整的人」,這也意謂著企業於人才進來工作一段時間後,在經過完整構面的人才盤點下,可以將人才發展/決策再區隔為五大分群(如下圖),當中「須驅動的人」依然會佔最大多數。人才五大分群之意涵,說明如下:
- 對的人:吻合職務角色所需,可計劃性栽培進而創造人才價值與組織價值者。
- 可培育的人:施以培訓並深化職務角色淬煉後,可吻合組織發展需求者。
- 須驅動的人:針對人才成就動機加以著力後,可驅動意願再進行潛能開發者。
- 待調整的人:人才不吻合該職務/部門所需,但可調整到其他部門/職務者。
- 錯的人:人才不吻合公司內的任何職務,應予以資遣並安排離職輔導/面談者。

「用對人」的「五須準則」與「三開心法」
個人在這裡也建議企業在「用對人」之前,應該先掌握下面的「五須準則」與「三開心法」,才有機會從萬人之中找出那一塊璞玉,進而拋光、琢磨成一塊上好美玉,在組織內發光發熱!
用對人的「五須準則」:
- 「用對人」的前提必須要先找對人。企業職務擔當人如果不是「對的人」,那往往是耗時費力而生產力不彰;至於如何「找對人」請參考第六講文章。
- 「用對人」必須先理解勝任組織職務/任務所需的人才特性。
企業必須先定錨職務角色/任務角色下的工作內涵及執行者特質所需為何?
- 職務角色:係組織設計架構下的職務與職責,這通常在職務說明書中都可以看得到;也就是說,每個人在自己的職務角色下,都有基本職責,知道自己該做什麼。
- 任務角色:係因應企業年度經營策略、目標與計畫所需,將計畫中所需完成的工作任務分配到相關部門/職務下,而衍生的彈性工作內容與人員角色扮演。
- 「用對人」所涉主管必須能夠扮演挖掘千里馬的伯樂角色。
組織內不可能所有人都是菁英或「對的人」,因此如何從多數「可被形塑的人」中,再區分出「可培育的人-須驅動的人-待調整的人」,其中可從佔多數「須驅動的人」來著手。企業該如何開發/培育這類人才?就要與他的成就/動機、價值/追求產生高度關聯了。 - 「用對人」必須要聚焦在人才特質的優勢發揮。
誠如每個人都有優缺點一樣,用人主管若能「揚人所長,避人所短」,就能讓人才在工作上建立良性的成長循環。 - 「用對人」所涉主管必須能夠降低干擾人才價值創造的組織內外部因素。
這些因素很多,包括:內部的人際關係、環境/制度、薪獎/福利、領導/管理、溝通/互動等,甚至是外部的變因,如:來自家庭、情感、婚姻、外部挖角等因素。
用對人的「三開心法」:
主管角色中有「對人」也有「對事」:「對人」要領導,「對事」要管理;因此要「用對人」就必須是領導優先於管理,而領導者的天職就是「開啟人才動機 – 開發人才潛能 – 開創人才價值」,這三個概念與階段,可說是人才價值創造的三部曲。主管的職責就是發現人才所長,並就人才的工作動機創造驅力,再由工作中培育-淬煉 – 成長,以成就人才價值,進而為企業創造價值。
「可被形塑的人」之育成架構
既然「可被形塑的人」佔組織內的絕大多數,那有效開發人才/育成人才之架構應當為何呢?依個人多年企業經營心得,企業人才育成架構之雛型應如下圖所示:這當中「職務角色」與「組織環境」皆屬環境要因。人是環境的產物,人才在擔任組織內部的職務角色時,背後所反映的就是組織環境與營運模式下所要求職務角色的職能展現,其中針對人才的培育機制與主管的領導管理,雖然是影響人才職能強弱/動機意願/執行成效的充分條件,但正如《從A到A+》書上所言:與其訓練火雞爬樹,不如請松鼠去摘果子,所以人才特質才是決定績效成果的必要條件;因此企業如何完善二個層次 -「找對人」且「用對人」?進而充分發揮人才優勢特質,就成為企業價值創造的起始根源點與用人大挑戰之所在了。

簡言之,職務角色是整個人才育成架構中支撐樹木的樹幹,除了可規畫各種人才培育機制之外,最重要是必須透過職務/工作中的淬煉,去培育這些可被形塑的人才;換言之,HR部門最重要的功能,就是把組織內大多數「可被形塑的人」往「對的人」方向去發展,而各部門主管也要投入參與以共同完成這項重要的人才育成責任。
從人才端看「用對人」的價值創造循環架構
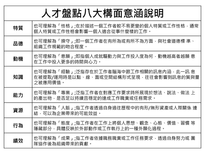
「用對人」是以人才為本的價值創造循環,用人主管必須先瞭解底下的人才特性,才能為「用對人」的概念鋪墊基礎;依此,個人先以人才盤點八大構面之意涵說明,來進一步闡述:

在瞭解上述人才八大構面意涵後,企業主管可就底下「人才端『用對人』的價值創造循環架構」,首要理解位居核心的「特質/性格」及「品德/操守」是人才特性中,最難以改變且最重要的二個構面,唯有這二個核心構面跟職務特性是吻合對應的,才能為「用對人」創造基礎條件;在二個核心構面是正確下,位居外圍的「動機/意願/」則扮演著人才動力源頭角色,人才也唯有在「動機/意願」的驅動下,方足以啟動順時鐘方向下的「能力/專業」、「知識/經驗」…等之價值創造循環;而在循環末端的「績效/成果」,又會進一步驅動人才下一個循環中的「動機/意願」,從而為人才端的價值創造,建立一個良性成長循環架構。
「用對人」牽涉到企業與人才之間的雙向關係,因此企業僅瞭解「人才端『用對人』的價值創造循環架構」是不夠的,下一篇我們將從企業端出發,帶大家瞭解「企業端『用對人』的價值創造循環架構」,深入探討企業面應該如何「用對人」。
歡迎免費索取最新版〖心理測評應用指南〗!前30名填寫再送限量試用!
聯繫人:360d才庫事業群 翁小姐
電話:02-2100-2625 #7560
聯繫人:360d才庫事業群 楊小姐
電話:02-2100-2625 #7371
活動資訊